服务热线:陈先生 13751106108 电话:0755-27332139

化妆品中可能带来安全性风险物质风险评价表详解

发布时间:2023-11-15 09:20:55

图片

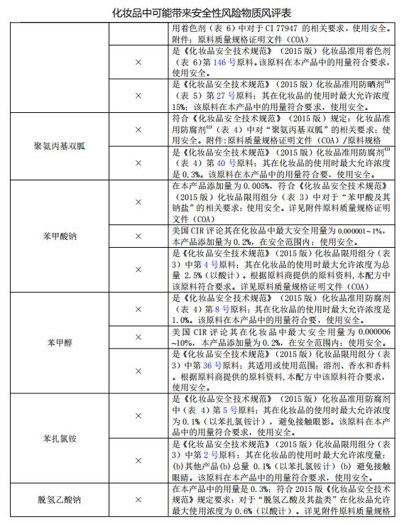
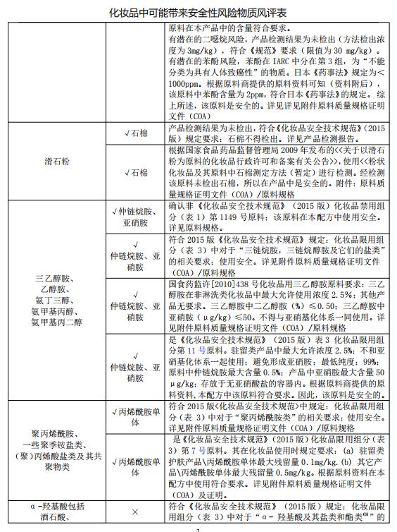
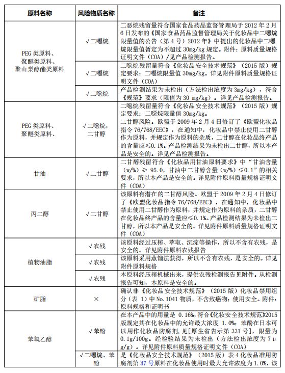
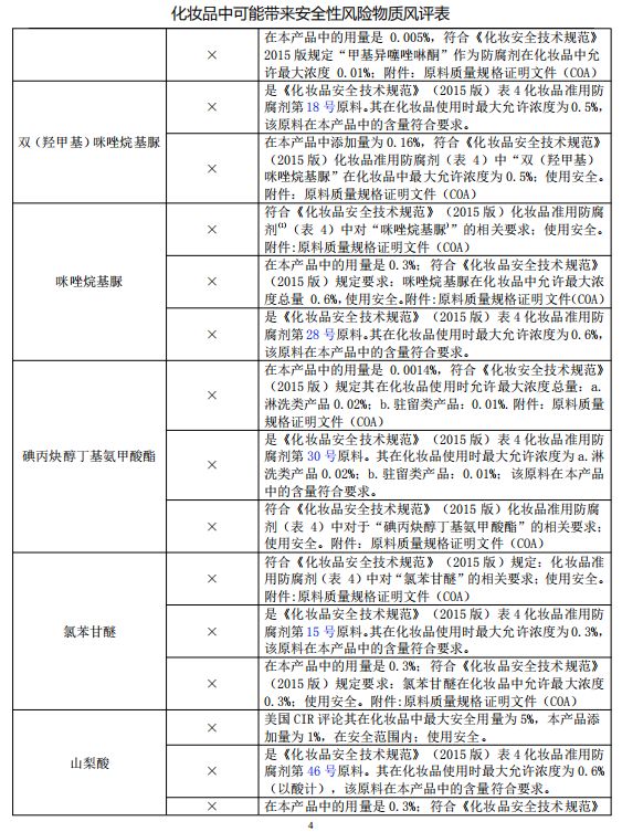
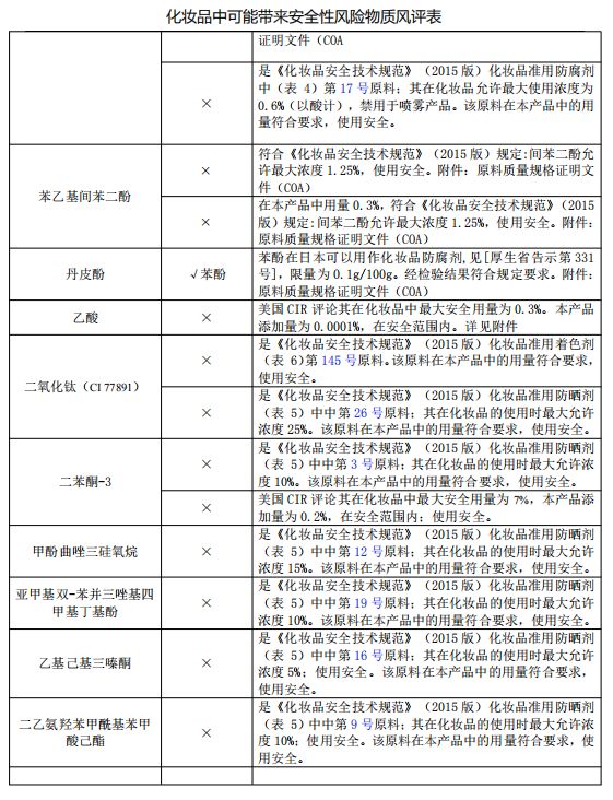
最近小编所在的工厂正在做GMPC审厂,有幸接触到从事化妆品工厂培训老师,收获颇多,老师分享了一份丨化妆品中可能带来安全性风险物质风险评价表丨,小编也分享给大家,希望从事备案的行业朋友,在备案的过程中能有所帮助。现就关于化妆品备案送现场检时可能会遇到一些风险物质的标注情况,对于这些原料风险物质说明于下:

图片

图片

图片

图片

图片

图片

图片

图片

图片

图片

图片

图片

图片

 铅:产品检测结果符合«化妆品安全技术规范»(2015年版)总则中表1化妆品中有毒物质限量的要求“铅不得超过10mg/kg”的要求。所以本产品是安全的。附件:产品检测报告

汞:产品检测结果符合«化妆品安全技术规范»(2015年版)总则中表1化妆品中有毒物质限量的要求“汞不得超过1mg/kg”的要求。所以本产品是安全的。附件:产品检测报告

砷:产品检测结果符合«化妆品安全技术规范»(2015年版)总则中表1化妆品中有毒物质限量的要求“砷不得超过2mg/kg”的要求。所以本产品是安全的。附件:产品检测报告

镉:产品检测结果符合«化妆品安全技术规范»(2015年版)总则中表1化妆品中有毒物质限量的要求“镉不得超过5mg/kg”的要求。所以本产品是安全的。附件:产品检测报告

农残:本原料经过压榨萃取沉淀等操作,所以不含有农残,本原料是安全的。

农残:本原料经过细菌发酵来得到活性成分所以不含有农残,本原料是安全的

微信公众号

微信公众号

服务热线

深圳市新天丽科技有限公司

联系人:陈先生 13751106108 电话:0755-27332139

地址:深圳市宝安区福海街道桥头社区红发工业园D栋二楼

Copyright 2018 a-life.cn All Rights Reserved

网站ICP备案号:粤ICP备2023106096号

技术支持:牵牛建站 | 中科商务网  | 网站管理

此站支持多端浏览

此站支持多端浏览

图标

联系人:陈先生 13751106108
电话:0755-27332139 传真:27334962
邮箱:SZXTLKJYXGS@163.COM
地址:深圳市宝安区福海街道办桥头社区红发工业园D栋二楼
邮 编:518000